Maß. Interessant die Naturmaße. Eigentümlicherweise beziehen sie sich
ganz überwiegend auf Längen mit den beiden Ausnahmen Handvoll und Prise. Sehr
viel übrigdablieben ist davon im angloamerikanischen Einheitensystem, das ich
hier mal zu unser aller Freude hier direkt aufführe.
![]() |
| US-amerikanisches Einheitensystem (Quelle: Wikipedia) |
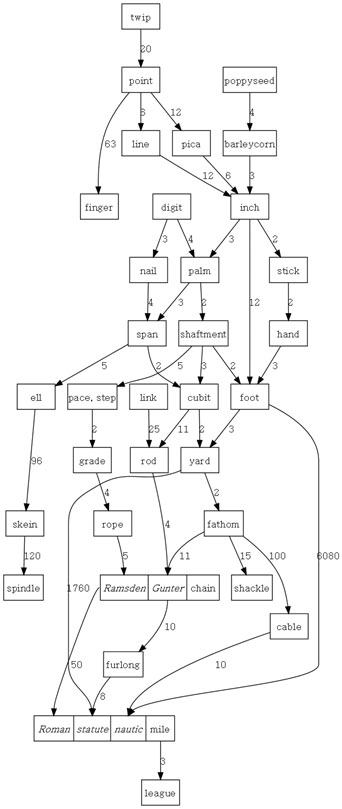
Habt ihr schon jemals
mal von Poppyseed gehört? Selbst die englische wikipedia weiß da auch nichts
Genaueres. Twip gibt es aber. Ein Twip ist 0,00176cm lang. Es ist teilweise
auch total umständlich. 2 inch sind 1 stick, und 2 stick sind 1 hand und 3
hands sind 1 foot, was aber genau so einfach als 12 inch gerechnet werden
könnte. Komisch eigentlich, dass man mit so einem Maßsystem die Weltherrschaft
erringen kann. – Bei den alten Maßen ist immer wieder die Varianz erstaunlich.
Beim Scheffel listet Wikipedia nicht weniger als 126 regionale Varianten auf.
Dabei unterscheiden sie sich wirklich nicht nur ein bißchen: in Altona ist ein
Scheffel 17 Liter, in Braunschweig hingegen 310 Liter. Das dürfte beim
stadtübergreifenden Getreidedealen doch zu erheblichen Streitereien geführt
haben. Der Korb als Maßeinheit wiederum fand in Deutschland ausschließlich in
Osnabrück für Kohlen Verwendung und ist ein halber Scheffel. In Malaga hingegen
ist es ein Maß für Rosinen. 1 Korb sind 40,5 kg. Kohlenmaß und Rosinenmaß. Im
Grunde könnte man ja für alles eine eigene Maßeinheit erfinden, für Schokolade,
für Linsen, ja für Gurkensalat: Guwicht, oder Grumm.
Meßwerkzeuge. Der Nonius (ganz unten), das ist sehr genial, und wir
waren ja kürzlich bei Rechenschiebern. Hier geht es um Meßgenauigkeit. Der
Nonius ist einer Neunerteilung (daher der Name). Wenn man mit einer Schieblehre
einen Umfang mißt, schaut man, wann der Nonius genau einem Strich der
Hauptskala gegenübersteh. Das ist dann richtige zweite Nachkommazahl (also z.B.
3,66). Auf die Idee muß man erst einmal kommen. Ich habe mich auch bei meiner
Schieblehre, ein Erbstück meines Vaters, immer gewundert, was die zusätzliche
Skala soll.
Maßwerk. Der style flamboyant, das Fischblasen-Maßwerk, tauchte
erstmals 1366 in Frankreich auf. Die Fischblase heißt auch Schneuß. Es gibt
Zweischneuß, Dreischneuß, Vierschneuß und sogar Sechsschneuß. Entscheidend ist,
daß es vorn rund und hinten spitz auslaufend ist. In der Wikipedia gehört der
Schneuß zu den Einträgen mit nur zwei Sprachen: seltsamerweise Polnisch und –
Esperanto. Auf Esperanto heißt die Fischblase Fisveziko. Ich glaube, das ist
jetzt das überflüssigste Wissen, das ich euch jemals erzählt habe. Ihr könnt
mit Esperantosprechern euch jetzt über Fisveziko unterhalten. – Zurück zur
Spätgotik: der Name Gotik taucht erst in der Renaissance auf, um den alten
Baustil du dissen. „Gotisch“ bedeutete: so bauen wie die dummen Goten. Ob es
wohl irgendwann mal „Ostfriesische“ gibt? Hochostfriesik?
Ich hätte jetzt gerne
irgendwie meinen guten Freund Michael in den heutigen Beitrag erwähnt, aber
nach meiner Erinnerung hatten wir niemals etwas gemeinsam mit Poppyseeds,
Malagarosinen, Schieblehren oder Fischblasen zu tun. Er wird nämlich heute 50.
Deswegen schraube ich das hier jetzt einfach drunter. Alles Gute, alter Mann!


Mein Lieblingsbegriff aus dem Maßwerkbereich ist und bleibt "Nonnenkopf". Komisch, dass er im Brockhaus keine Beachtung fand, obwohl man in der Zeichnung eine ganze Reihe prachtvoller Nonnenköpfe entdecken kann. Soll er also wenigstens im Kommentarbereich zu seinem Recht kommen.
AntwortenLöschen